继电器基础知识: 技术篇 MOS FET继电器(无机械触点继电器)
继电器基础知识:
技术篇 MOS FET继电器(无机械触点继电器)
设计输入侧电源时的电流值概念
目录
• 设计输入侧电源时的烦恼
• MOS FET继电器相关回顾
• 要领① LED的经年老化
• 要领② 使用环境温度的考量
• 要领③ 其他考量事项
• 输入侧电流值的计算公式
• 总结
设计输入侧电源时的烦恼
机械式继电器、MOS FET继电器分别具有不同的特长。
基于对MOS FET继电器所具小型及长寿命、静音动作等优势的需求,目前已经出现了所用机械式继电器向MOS FET继电器转化的趋势。
但是,由于机械式继电器与MOS FET继电器在产品结构上完全不同,所以设计时需注意的要领也自然不同。
机械式继电器通过施加线圈电压进行驱动,而MOS FET继电器则是电流驱动。采用不同于机械式继电器的结构,在投入电流时,输入侧的LED将会发光,输出侧的PDA(光电二极管阵列)根据受光量进行发电并施加电压来驱动MOS FET继电器。因此,驱动MOS FET继电器需要向LED投入多少电流成为设计上需要解决的课题。
LED的光量会因各种原因而发生变化。电流值越大,光量也就越强。此外,光量还会因长期使用所致老化而逐渐变弱。因此,要想长期使用,则需对经年老化时的发光量加以考量。此外,如果环境温度较高,驱动MOS FET所需的电压也会变高,所以需要比日常温度下更大的电流。
MOS FET继电器无法投入超出额定值的电流。如果未在设计上正确加入此些要素,则会导致设备故障。
在这种输入侧的电源设计上,应该存在各种令人烦恼的问题。
这是因为使用了LED,所以在设计上需要考量的事项与机械式继电器时存在差异。
要领共有2个。
1.周围温度环境的影响
2.LED的经年老化
本次将介绍客户咨询最多的设计MOS FET继电器输入侧电源时的电流值概念。
MOS FET继电器相关回顾
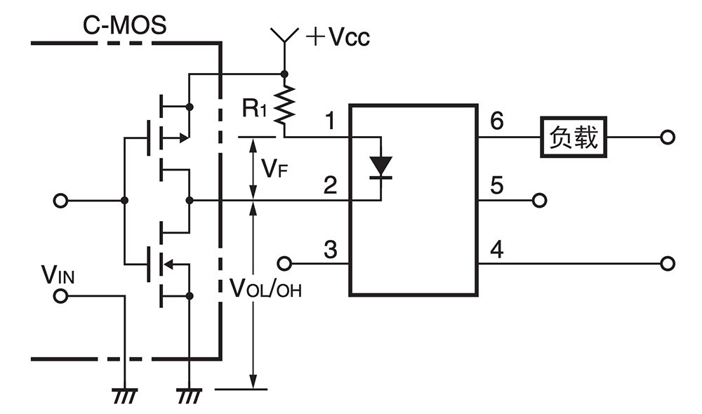
首先,我们来回顾一下MOS FET继电器的结构和动作原理。
MOS FET继电器是一款组合了半导体单元(LED、PDA、MOS FET)、实现了继电器功能的部件。

如上所述,MOS FET继电器通过向输入侧投入电流使LED发光,然后通过PDA将该光变为电压来驱动作为输出单元的MOS FET执行动作。也就是说,需要设计向LED投入适用电流、使PDA可不断受光的输入侧电源。要领共有以下2点。
※欧姆龙公司的数据表中记载了作为推荐条件的输入侧LED正向电流推荐条件。请在使用时作为参考。
下滑图像即可了解原理。




要领① LED的经年老化 *
*对应输入侧电流值的计算公式α1
LED会伴随使用逐渐经年老化。输入侧的电流越高,老化速度越快,因此需设计解决此问题的输入侧电流值。此外,不同的MOS FET继电器商品所搭载的LED种类不同,且经年老化的速度也存在差异。
欧姆龙公司已公布LED相关信息,请基于该些信息在客户的设计上加以反映。

有些客户出于“只要所选高电流在额定电流范围内就不会产生运行问题”的观念而在设计上选择了高电流值,这种情况下将会存在不足。输入侧的电流基本直接流入LED,从而导致LED老化且发光量下降。结果可能会造成MOS FET继电器无法正常运行,甚至还可能导致LED损坏而使MOS FET继电器无法运行。因此,要想确保正常运行且长期使用,则需在设计上采用合理光量使LED发光,并向输入侧投入合理的电流。
※欧姆龙公司的数据表中记载了作为推荐条件的输入侧LED正向电流推荐条件。请在使用时作为参考。

要领② 使用环境温度的考量 *
*对应输入侧电流值的计算公式α2
LED的老化速度还会因使用的环境温度条件而加速。使用的环境温度越高,老化速度越快,所以应基于这方面的考量设计输入侧的电流值。

※使用环境温度条件相关内容请参阅各产品页面的数据表。
要领③ 其他考量事项 *
*对应输入侧电流值的计算公式α3
还有一点,内容并不仅限于我们的产品,同时也应基于对客户质量的考量而采用确保安全的设计。这一点也希望在输入侧的电流值设计上得到反映。
输入侧电流值的计算公式
基于上述3点的考量,输入侧的电流值设计可能要求达到以下所示条件。
动作LED正向电流设计值=IFT×α1×α2(×α3)
IFT:触发LED 正向电流・・・以商品目录的最大额定值为基准。
α1:LED的经年变化率・・・根据产品型号(所用LED)而异。请参阅
共通注意事项(PDF)的“●关于预测寿命”章节。
α2:IFT的环境温度变化・・・基于商品目录的“触发LED正向电流-环境温度”图表。
α3:安全系数・・・电源的差异及老化、其他。
例如:G3VM-61G3型,假设在最高85℃的环境温度下使用时,
IFT:0.2mA(最大额定值、25℃)
α1:基于10万小时后95%(减少5%)的LED预测经年变化数据进行设定⇒ 1÷0.95=1.05(环境温度升高后将会加速变化,所以在85℃的环境温度下使用时,40℃时的数据所示变化率也会增大,IF条件10mA也显示在较低条件下使用时变化会变小。基于对该点的考量,本次设定为95%。)
α2:基于触发LED正向电流-环境温度图表所示25℃和85℃环境温度的数值设定变化率
⇒ 0.05mA÷0.02mA=2.5
动作LED正向电流设计值=0.2mA×1.05×2.5(×α3)=约0.53mA(×α3)
总结
看懂了吗?
设计LED输入电源时,请务必基于对①环境温度影响、②LED经年老化影响的考量进行设计。
图文来源网络如有侵权请联系本网站删除!





